欢迎来到沃能渡车配网官网!
当前位置: 主页 > 产品中心 > 汽车电瓶
产品中心PRODUCT CENTER

隆基绿能拟控股精控能源,布局锂离子电池储能业务

发布时间:2026-02-04人气:

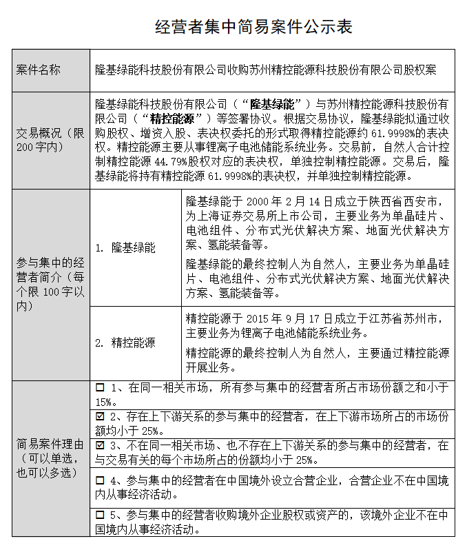
11月13日,据陕西省市场监督管理局公示,隆基绿能科技股份有限公司(简称“隆基绿能”)拟通过收购股权、增资入股及表决权委托的组合方式,取得苏州精控能源科技股份有限公司(简称“精控能源”)约61.9998%的表决权,交易完成后将单独控制精控能源。

ScreenShot_2025-11-14_105826_745.png

公开信息显示,隆基绿能成立于2000年,总部位于陕西西安,是上交所上市公司,核心业务涵盖单晶硅片、电池组件、光伏解决方案及氢能装备等;精控能源2015年成立于江苏苏州,专注于锂离子电池储能系统业务。

原文如下:

1.png2.png